契約書の書き方~Wordテンプレート(ひな形)の無料ダウンロード~

  1. トップページ
  2. 商取引関係
  3. 売買基本契約書

売買基本契約書

売買基本契約書のテキスト

               売買基本契約書


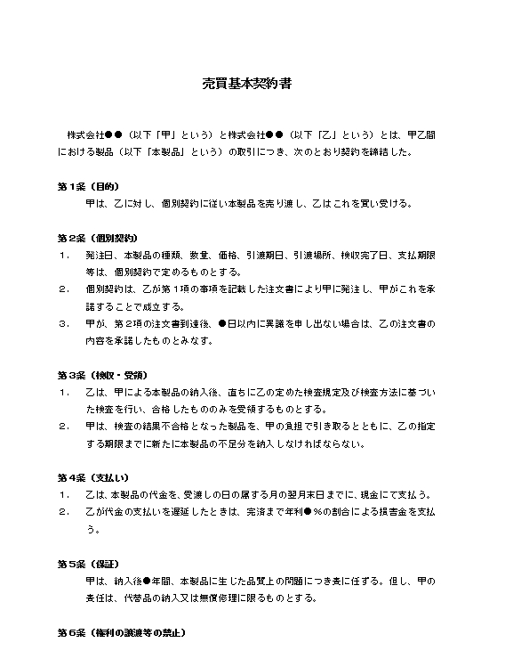
株式会社〇〇(以下「甲」という)と株式会社〇〇(以下「乙」という)とは、甲乙間における製品(以下「本製品」という)の取引につき、次のとおり契約を締結した。

第1条(目的)
 甲は、乙に対し、個別契約に従い本製品を売り渡し、乙はこれを買い受ける。

第2条(個別契約)
1. 発注日、本製品の種類、数量、価格、引渡期日、引渡場所、検収完了日、支払期限等は、個別契約で定めるものとする。
2. 個別契約は、乙が第1項の事項を記載した注文書により甲に発注し、甲がこれを承諾することで成立する。
3. 甲が、第2項の注文書到達後、〇日以内に異議を申し出ない場合は、乙の注文書の内容を承諾したものとみなす。

第3条(検収・受領)
1. 乙は、甲による本製品の納入後、直ちに乙の定めた検査規定及び検査方法に基づいた検査を行い、合格したもののみを受領するものとする。
2. 甲は、検査の結果不合格となった製品を、甲の負担で引き取るとともに、乙の指定する期限までに新たに本製品の不足分を納入しなければならない。

第4条(支払い)
1. 乙は、本製品の代金を、受渡しの日の属する月の翌月末日までに、現金にて支払う。
2. 乙が代金の支払いを遅延したときは、完済まで年利〇%の割合による損害金を支払う。

第5条(保証)
 甲は、納入後〇年間、本製品に生じた品質上の問題につき責に任ずる。但し、甲の責任は、代替品の納入又は無償修理に限るものとする。

第6条(権利の譲渡等の禁止)
 乙は、書面による甲の承諾がない限り、本契約又は個別契約に基づく一切の権利の全部又は一部を第三者に譲渡し、担保に供し、又はその他の処分をすることができない。

第7条(秘密保持)
1. 甲及び乙は、本契約及び個別契約に関して知り得た相手方の営業上又は技術上の秘密を他に漏洩してはならず、また、秘密保持のため複製の禁止その他必要な処置を講じなければならない。
2. 甲及び乙は、本契約の終了後といえども、本契約期間中に知り得た甲又は乙の秘密に属する一切の事項を他に漏洩してはならないものとする。

第8条(契約解除)
1. 甲又は乙は、本契約及び個別契約を解除する必要が生じたときは、〇か月前までに相手方に書面で通知することにより当該契約を解除できる。
2. 甲又は乙は、相手方が本契約の各条項又は個別契約に違反した場合に、相当の期間を置いて催告したにもかかわらず是正されないときは、本契約及び個別契約の全部又は一部を解除することができる。
3. 甲又は乙は、相手方が次の各号のいずれかに該当したときは、催告その他の手続を要することなく、直ちに本契約を解除することができる。
(1) 監督官庁より、営業の取消し、停止等の処分を受けたとき。
(2) 支払停止若しくは支払不能の状態に陥ったとき、又は自ら振り出した手形の不渡処分を受けたとき。
(3) 第三者より差押、仮差押、仮処分、その他強制執行若しくは競売申立て、又は公租公課の滞納処分を受けたとき。
(4) 破産、民事再生手続、又は会社更生手続開始決定の申立等の事由が生じたとき。
(5) 相手方に対する背信行為があったとき。

第9条(損害賠償)
 甲又は乙は、本契約若しくは個別契約に違反し、相手方に損害を与えたときは、その損害の全てにつき賠償する責任を負う。

第10条(協議解決)
 本契約若しくは個別契約に定めのない事項又は解釈に疑義を生じた事項については、甲乙誠意をもって協議の上解決する。

第11条(管轄裁判所)
 甲及び乙は、本契約及び個別契約に関する一切の裁判上の紛争については、〇〇地方裁判所を専属的合意管轄とする。

(以下余白)
 

本契約の締結を証するため、本契約書2通を作成し、甲乙署名押印の上、各自1通を保有する。

平成〇年〇月〇日

甲:(住所)〇〇〇〇
株式会社〇〇
代表取締役 〇〇〇〇 ㊞

乙:(住所)〇〇〇〇
株式会社〇〇
代表取締役 〇〇〇〇 ㊞

↑ PAGE TOP