- トップページ
- アウトソーシング関係
- メンテナンス業務委託契約書
メンテナンス業務委託契約書
業務委託契約とは
業務委託契約は、発注者が相手方に一定の仕事を行わせる契約です。
業務委託契約は、本来自分が行う業務を相手方に依頼するものであって、委任契約の一種となります。業務委託契約では、業務の受託者は委託の趣旨に従った業務を遂行すればよく、仕事の完成は問題となりません。
メンテナンス業務委託契約書のテキスト
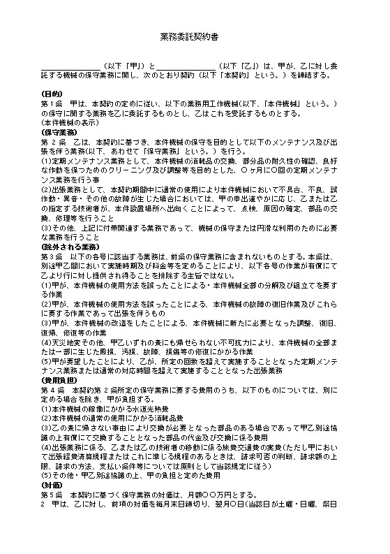
メンテナンス業務委託契約書 (以下「甲」)と (以下「乙」)は、甲が、乙に対し委託する機械の保守業務に関し、次のとおり契約(以下「本契約」という。) を締結する。 (目的) 第1条 甲は、本契約の定めに従い、以下の業務用工作機械(以下、「本件機械」という。) の保守に関する業務を乙に委託するものとし、乙はこれを受託するものとする。 (本件機械の表示) (保守業務) 第2条 乙は、本契約に基づき、本件機械の保守を目的として以下のメンテナンス及び出張を伴う業務(以下、あわせて「保守業務」という。) を行う。 (1)定期メンテナンス業務として、本件機械の消耗品の交換、部分品の耐久性の確認、良好な作動を保つためのクリーニング及び調整等を目的とした、○ヶ月に○回の定期メンテナンス業務を行う事 (2)出張業務として、本契約期間中に通常の使用により本件機械において不具合、不良、誤作動・異音・その他の故障が生じた場合においては、甲の申出速やかに応じ、乙または乙の指定する技術者が、本件設置場所へ出向くことによって、点検、原因の確定、部品の交換、修理等を行うこと (3)その他、上記に付帯関連する業務であって、機械の保守または円滑な利用のために必要な業務を行うこと (除外される業務) 第3条 以下の各号に該当する業務は、前条の保守業務に含まれないものとする。本条は、別途甲乙間において実施時期及び料金等を定めることにより、以下各号の作業が有償にて乙より行に対し提供され得ることを排除する主旨ではない。 (1)甲が、本件機械の使用方法を誤ったことによる・本件機械全部の分解及び組立てを要する作業 (2)甲が、本件機械の使用方法を誤ったことによる、本件機械の故障の復旧作業及びこれらに要する作業であって出張を伴うもの (3)甲が、本件機械の改造をしたことによる、本件機械に新たに必要となった調整、復旧、復帰、修復等の作業 (4)天災地変その他、甲乙いずれの責にも帰せられない不可抗力により、本件機械の全部または一部に生じた殿損、汚損、故障、損傷等の修復にかかる作業 (5)甲が要望したことにより、乙が、所定の回数を超えて実施することとなった定期メンテナンス業務または通常の対応時間を超えて実施することとなった出張業務 (費用負担) 第4条 本契約第2条所定の保守業務に要する費用のうち、以下のものについては、別に定める場合を除き、甲が負担する。 (1)本件機械の稼働にかかる水道光熱費 (2)本件機械の通常の使用にかかる消耗品費 (3)乙の責に帰さない事由により交換が必要となった部品のある場合であって甲乙別途協議の上有償にて交換することとなった部品の代金及び交換に係る費用 (4)出張業務に係る、乙または乙の技術者の移動に係る旅費交通費の実費(ただし甲において出張経費清算規程またはこれに準じる規程のあるときは、請求可否の判断、請求額の上限、請求の方法、支払い条件等については原則として当該規定に従う) (5)その他・甲乙別途協議の上、甲の負担と定めた費用 (対価) 第5条 本契約に基づく保守業務の対価は、月額○○万円とする。 2 甲は、乙に対し、前項の対価を毎月末日締切り、翌月○日(当該日が土曜・日曜、祭日等休日となるときは、その直前の営業日)までに乙の指定する銀行ロ座に振込む方法により支払うものとする。なお、振込手数料は甲の負担とする。 (対応時間) 第6条 乙の、甲に対する保守業務の実施日は、原則として平日のみとする。 2 乙の、甲に対する出張業務の実施対応時間は源則として平日の午前9より午後17時迄とする。 (再委託) 第7条 乙は、第三者に対し、本契約に定める保守業務の全部または一部を、第三者に対し委託することはできない。ただし、事前の甲の書面による承諾を得た場合は、当該承諾の範囲に限り、再委託をすることができる。 (秘密裸持義務) 第8条 甲及び乙は、保守業務遂行のため相手方より提供を受けた技術上または営業上その他業務上の情報(以下「秘密情報」という)を相手方の書面による事前の承諾なく第三者に開示または漏洩してはならない。ただし、次の各号のいずれか一つに該当する情報についてはこの限りではない。 (1)開示を受けた時点で秘密保持義務を負うことなく既に保有している情報 (2)秘密保持義務を負うことなく第三者から正当に入手したことを立証できる情報 (3)相手方から提供を受けた情報によらず、独自に開発したことを立証できる情報 (4)本契約及び個別契約に違反することなく、かつ、受領の前後を問わず公知となった情報 2 秘密情報の提供を受けた当事者は、当該櫃未情報の管理に必要な措置を講ずるものとし当該秘密情報を第三者に開示する場合は、事前に相手方からの書面による承諾を受けなければならない。ただし、法令の定めに基づきまたは権限ある官公署から開示の要求があった場合はこの限りでない。 3 乙は、自社の従業員及び役員のうち、保守業務のために秘密情報の開示を受ける必要のある者に対しては、前項の規定によらず秘密情報を開示することができるものとする。ただし、当該従業員及び役員に対して、本契約と同様の秘密保持義務を課するものとする。 4 乙は、本契約が終了した場合には、秘密情報、秘密情報のすべての複製物及び秘密情報関連資料等を、甲の指示により直ちに返還または破棄しなければならない。 5 本条の義務は、本契約の期間終了後も有効とする。 (中途解約) 第9条 甲は、乙に対し少なくとも○ケ月前に書面により通知することで、本契約を解約することができる。なお、甲は、あらかじめの書面による通知に代えて、○ケ月分の対価相当額を乙に対し支払うことによって、直ちに本契約を解約することができるものとする。 2 乙は、甲に対し、少なくとも○ケ月前に書面により通知することで、本契約を解約することができる。 (契約の解除) 第10条 甲及び乙は、相手方について以下の各号のいずれかに該当したときは、催告を要さず、直ちに本契約を解除できる。 (1)契約の締結または履行にあたり、不正な行為をしたとき (2)破産手続開始、民事再生手続開始、会社更生手続開始の申立若しくは、特別清算開始の申立があったとき (3)自ら振出しまたは引受けた手形・小切手について、不渡処分を受けたとき (4)監督官庁より業務停止または事業免許若しくは事業登録の取消処分等を受けたとき (5)解散、合併または営業の全部または重要な財産の一部の譲渡を決議したとき 2 甲及び乙は、相手方が期限内に契約を履行しない場合または履行する見込みが明らかにないと認められる場合において相当の期間をおいて催告したにもかかわらずこれを是正しないときは、本契約を解除できる。 (譲渡禁止) 第11条 甲及び乙は、本契約上の地位または本契約に基づく権利及び義務を、相手方の書面による事前の承諾なしに、第三者に譲渡し又は担保に供し、その他一切の処分をしてはならない。 (有効期間) 第12条 本契約の有効期間は、本契約締結の日から〇年間とする。ただし、期間満了の〇カ月前までに甲乙いずれからも相手方に対して本契約終了の申出がないときは、本契約と同一条件で更に1年間延長されるものとし、以後も同様とする。 (合意管轄) 第13条 この契約に係る訴訟については、〇〇裁判所をもって合意による専属的管轄裁判所とする。 本契約の証として本書2通を作成し、甲乙記名押印の上、各自1通を保有する 令和 年 月 日 甲 住所 氏名 印 乙 住所 氏名 印
