契約書の書き方~Wordテンプレート(ひな形)の無料ダウンロード~

  1. トップページ
  2. ネット関連
  3. 映像制作契約書

映像制作契約書

映像制作契約書のテキスト

       映像制作契約書

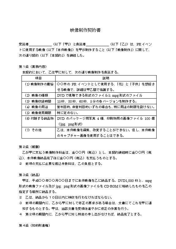
受託者       (以下「甲」)と委託者       (以下「乙」)は、PRイベントに使用する映像(以下「本件映像」)を甲が制作すること(以下「映像制作」)に関して、次の通り契約(以下「本契約」)を締結した。

第1条(業務内容)
 本契約において、乙は甲に対して、次の通り映像制作を委託する。
項目	説明
(1)映像制作の趣旨	○○市のPRイベントとして使用する、「花」と「子供」を想起させる映像で、詳細は甲乙間で協議する。
(2)映像の種類	DVDで視聴できる形式のファイルとmpg形式のファイル
(3)映像収録時間	15秒、30秒、60秒、5分の各バージョンを制作する。
(4)映像の用途	営利目的、非営利目的いずれの場合も、特に用途の制限を設けない。
(5)映像使用期限	特に定めない。
(6)付随する納品物	DVDのパッケージ用写真4種、印刷物用の画像ファイル100個(jpg、png形式)
(7)その他	乙は、本件映像を編集、改変することができない。但し、本件映像のキャプチャー画像を使用することはできる。

第2条(報酬)
 乙が甲に支払う映像制作料金は、金○○円(税込)とし、本契約締結時に金○○円(税込)、本件映像納品完了後に金○○円(税込)を支払うものとする。
2 前項の支払に必要な振込手数料は、乙の負担とする。

第3条(納品)
 甲は、平成○○年○○月○○日までに本件映像を乙に納品する。DVD1,000枚と、mpg形式の映像ファイル及びjpg、png形式の画像ファイルをCD-ROMに格納したものを乙の指定する場所に納品する。
2 乙は、納品から10日以内に検収を行わなければならない。
3 前項の期間内に、乙から甲に対して修正の要求がある場合は、文書にてこれを甲に通知するものとする。甲は、当該文書を受領後速やかに修正の作業を行う。
4 第2項の期間内に、乙から甲に対し特段の申し出がなければ、納品完了とする。

第4条(知的財産権)
本件映像につき、第三者の知的財産権及び肖像権、プライバシーを侵害していないことを甲は保証する。
2 本件映像の著作権は、納品後も甲に帰属するものとし、乙は次の通り著作者の表示をしなければならない。
©20×× ○○ ○○ All Rights Reserved. もしくはこれに類する表現
3 前項の権利には、著作権法第27条に定める「著作物を翻訳し、編曲し、もしくは変形し、または脚色し、映画化し、その他翻案する権利」及び著作権法第28条に定める「二次的著作物の利用に関する原著作者の権利」を含むものとする。

第5条(契約解除)
 甲及び乙は、相手方に対し、1か月前までに事前に書面で通知することにより、本契約を解除することができる。

第6条(期限の利益喪失) 
甲及び乙は、相手方に次の各号のいずれか一つに該当する事由が生じたときは、相手方に通知することなく本契約を直ちに解除することができる。
一 差押え、仮差押え、仮処分、租税滞納処分、その他公権力の処分を受け、または会社更生手続及び民事再生手続の開始、破産もしくは競売を申し立てられ、または自ら会社更生手続、民事再生手続の開始もしくは破産申立てをしたときまたは第三者からこれらの申立てがなされたとき
二 資本減少、営業の廃止もしくは変更、または解散の決議をしたとき
三 公租公課の滞納処分を受けたとき
四 その他前各号に準ずる信用の悪化と認められる事実が発生したとき

第7条(契約の終了)
 甲及び乙は、中途解約等により本契約が終了したとき、速やかに債権債務を清算しなければならない。

第8条(損害賠償)
甲及び乙は、本契約に違反して相手方に損害を与えたとき、その損害を賠償するものとする。但し、甲の賠償額は、乙が甲に支払った報酬額を上限とする。

第9条(遅延損害金)
 乙が報酬の支払を遅延した場合、甲に対し支払期日の翌日から解決の日まで年率14.5%の遅延損害金を支払うものとする。

第10条(再委託)
 甲は、本サービスに関する業務の一部または全部を第三者に委託することができるものとする。

第11条(不可抗力)
 本契約上の義務を、以下に定める不可抗力に起因して遅滞もしくは不履行となったときは、甲乙双方本契約の違反とせず、その責を負わないものとする。
一 自然災害
二 伝染病
三 戦争及び内乱
四 革命及び国家の分裂
五 暴動
六 火災及び爆発
七 洪水
八 ストライキ及び労働争議
九 その他前各号に準ずる非常事態

第12条(権利の譲渡及び質入)
甲及び乙は、互いに相手方より事前に記名押印した書面による同意を得ることなく、本契約上の地位を第三者に承継させ、または本契約から生じる権利義務の全部もしくは一部を第三者に譲渡し、引き受けさせもしくは担保に供してはならない。

第13条(合意管轄)
 本契約につき裁判上の争いとなったときは、甲の本店所在地を管轄する裁判所を第一審の合意管轄裁判所とすることに甲及び乙は合意する。


以上、本契約の成立を証するため本書二通を作成し、甲乙各一通を保有する。


平成  年  月  日


甲    住所


     氏名                  印

乙    住所


     氏名                  印
	

(20. 映像制作契約書ひな型)

↑ PAGE TOP