契約書の書き方~Wordテンプレート(ひな形)の無料ダウンロード~

  1. トップページ
  2. 金銭債権・債務関係
  3. 債務承認・弁済契約書

債務承認・弁済契約書

債務承認・弁済契約書のテキスト

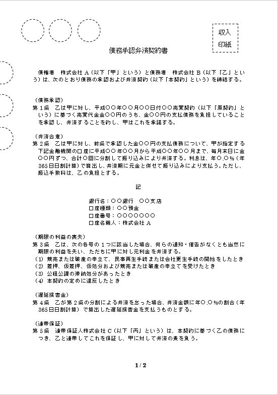
       債務承認弁済契約書


 債権者 株式会社A(以下「甲」という)と債務者 株式会社B(以下「乙」という)は、次のとおり債務の承認および弁済契約(以下「本契約」という)を締結する。


(債務承認)
第1条 乙は甲に対し、平成○○年○○月○○日付○○売買契約(以下「原契約」という)に基づく売買代金金○○円のうち、金○○円の支払債務を負担していることを承認し、弁済することを約し、甲はこれを承諾する。

(弁済合意)
第2条 乙は甲に対し、前条で承認した金○○円の支払債務について、甲が指定する下記金融機関の口座に平成○○年○○月から平成○○年○○月まで、毎月末日に金○○円ずつ、合計○回に分割して振り込みにより弁済する。利息は、年○.○%(年365日日割計算)で算出し、弁済期に元金と併せて振り込みにより支払う。ただし、振込手数料は、乙の負担とする。

記

銀行名:○○銀行 ○○支店
口座種類:○○預金
口座番号:○○○○○○○
口座名義人:株式会社A

(期限の利益の喪失)
第3条 乙は、次の各号の1つに該当した場合、何らの通知・催告がなくとも当然に期限の利益を失い、ただちに甲に対し元利金を弁済する。
(1)競売または破産の申立て、民事再生手続または会社更生手続の開始をしたとき
(2)差押、仮差押、仮処分および競売または破産の申立てを受けたとき
(3)公租公課の滞納処分があったとき
(4)本契約の定めに違反したとき

(遅延損害金)
第4条 乙が第2条の分割による弁済を怠った場合、弁済金額に年○.○%の割合(年365日日割計算)で算出した遅延損害金を支払うものとする。

(連帯保証)
第5条 連帯保証人株式会社C(以下「丙」という)は、本契約に基づく乙の債務につき、乙と連帯してこれを保証し、甲に対して弁済の責を負う。


(公正証書の作成)
第6条 乙および丙は、平成○○年○○月○○日までに、本契約を強制執行認諾文言付の公正証書とすることを承諾する。ただし、公正証書作成に要する費用は、乙の負担とする。

(合意管轄)
第7条 甲および乙は、本契約に関し裁判上の紛争が生じたときは、○○地方裁判所を第一審の専属的合意管轄裁判所とすることに合意する。

(協議事項)
第8条 本契約に定めのない事項については、甲乙誠意をもって協議し、決定するものとする。

本契約締結の証として、本書3通を作成し、甲乙丙記名押印のうえ、各1通を保有する。

平成○○年○○月○○日

甲  ○○県○○市○○町○丁目○番○号
  
  ○○ ○○

乙  ○○県○○市○○町○丁目○番○号
  
  ○○ ○○

丙  ○○県○○市○○町○丁目○番○号
  
  ○○ ○○


↑ PAGE TOP