契約書の書き方~Wordテンプレート(ひな形)の無料ダウンロード~

  1. トップページ
  2. 議事録
  3. 取締役会議事録

取締役会議事録

取締役会議事録のテキスト

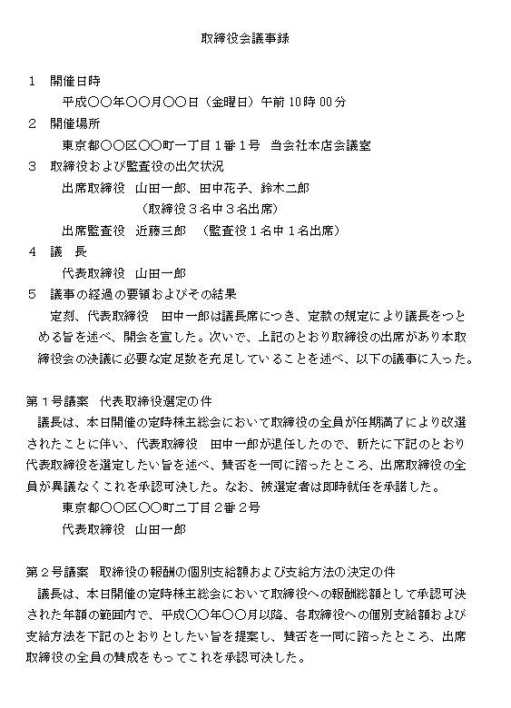
               取締役会議事録

1 開催日時
平成○○年○○月○○日(金曜日)午前10時00分
2 開催場所
東京都○○区○○町一丁目1番1号 当会社本店会議室
3 取締役および監査役の出欠状況
出席取締役 山田一郎、田中花子、鈴木二郎
(取締役3名中3名出席)
出席監査役 近藤三郎 (監査役1名中1名出席)
4 議 長
代表取締役 山田一郎
5 議事の経過の要領およびその結果
定刻、代表取締役 田中一郎は議長席につき、定款の規定により議長をつとめる旨を述べ、開会を宣した。次いで、上記のとおり取締役の出席があり本取締役会の決議に必要な定足数を充足していることを述べ、以下の議事に入った。

第1号議案 代表取締役選定の件
議長は、本日開催の定時株主総会において取締役の全員が任期満了により改選されたことに伴い、代表取締役 田中一郎が退任したので、新たに下記のとおり代表取締役を選定したい旨を述べ、賛否を一同に諮ったところ、出席取締役の全員が異議なくこれを承認可決した。なお、被選定者は即時就任を承諾した。
東京都○○区○○町二丁目2番2号
代表取締役 山田一郎

第2号議案 取締役の報酬の個別支給額および支給方法の決定の件
議長は、本日開催の定時株主総会において取締役への報酬総額として承認可決された年額の範囲内で、平成○○年○○月以降、各取締役への個別支給額および支給方法を下記のとおりとしたい旨を提案し、賛否を一同に諮ったところ、出席取締役の全員の賛成をもってこれを承認可決した。
記
(1)代表取締役 田中一郎 報酬年額1,400万円
(毎月100万円の定額支給)
(2)取 締 役 鈴木花子 報酬年額1,000万円
(毎月84万円の定額支給)
(3)取 締 役 山田二郎 報酬年額800万円
(毎月67万円の定額支給)

以上をもって本取締役会のすべての議事を終了し、議長は午前11時00分閉会を宣した。

以上のとおり取締役会を開催したので、本議事録を作成し、出席取締役および出席監査役が次に記名押印する。

平成○○年○○月○○日 株式会社セントレア取締役会

代表取締役  山田」一郎 代表印

取 締 役  田中花子  印

取 締 役  鈴木二郎  印

監 査 役  近藤三郎  印


↑ PAGE TOP