契約書の書き方~Wordテンプレート(ひな形)の無料ダウンロード~

  1. トップページ
  2. 議事録
  3. 取締役会議事録~自己株式の消却~

取締役会議事録~自己株式の消却~

取締役会議事録~自己株式の消却~のテキスト

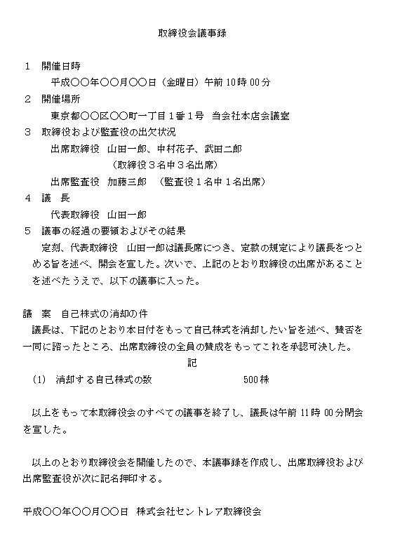
               取締役会議事録

1 開催日時
平成○○年○○月○○日(金曜日)午前10時00分
2 開催場所
東京都○○区○○町一丁目1番1号 当会社本店会議室
3 取締役および監査役の出欠状況
出席取締役 山田一郎、中村花子、武田二郎
(取締役3名中3名出席)
出席監査役 加藤三郎 (監査役1名中1名出席)
4 議 長
代表取締役 山田一郎
5 議事の経過の要領およびその結果
  定刻、代表取締役 山田一郎は議長席につき、定款の規定により議長をつとめる旨を述べ、開会を宣した。次いで、上記のとおり取締役の出席があることを述べたうえで、以下の議事に入った。

議 案 自己株式の消却の件
議長は、下記のとおり本日付をもって自己株式を消却したい旨を述べ、賛否を一同に諮ったところ、出席取締役の全員の賛成をもってこれを承認可決した。
記
(1) 消却する自己株式の数   500株

以上をもって本取締役会のすべての議事を終了し、議長は午前11時00分閉会を宣した。

以上のとおり取締役会を開催したので、本議事録を作成し、出席取締役および出席監査役が次に記名押印する。

平成○○年○○月○○日 株式会社セントレア取締役会

代表取締役  山田一郎 代表印

取 締 役  中村花子  印

取 締 役  武田二郎  印

監 査 役  加藤三郎  印


↑ PAGE TOP